如何教科普(non-fiction)读物阅读

2016-11-216543

导言

    在英语阅读读物教学中,教师往往感觉对教故事类(fifction)的读物比较有思路,这类读物的故事有发展、转承、高潮、结局,脉络发展清晰,而且人物和情节比较明确。但是对于科普类 (non-fiction),由于老师们平时接触较少,往往手足无措。本篇借鉴Barbara A. Marinak 和 Linda B. Gambrell的文章,从文章结构和要素的角度梳理此类读物的教学思路,以供老师们借鉴。

阅读科普(non-fiction)读物的好处

    故事类的读物往往是学生们,尤其是低年级学生的首选,但是,科普(non-fiction)读物才与孩子们长大后接触到的学科类的内容更相关,比方说:说明文或议论文的文体。等到了阅读较长较难的读物的阶段,由于这类读物有着大量的生词汇,文章结构跟中文写作结构很不同,学生往往会觉得英语的科普(non-fiction)读物较难读下去。因此,老师一开始就帮助学生们了解这种文章的构成和要素,熟悉这类文章就很有意义了。

科普(non-fiction)读物的要素

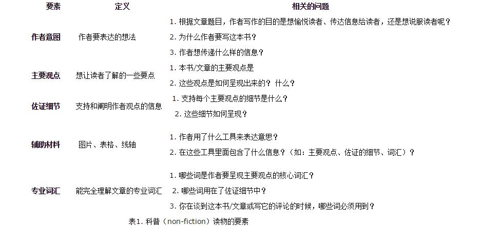
    低年级的学生们学习记叙文要了解五个要素:人物、场景、问题、事件和解决。同样,在大多数的科普(non-fiction)读物中也常常出现五个要素:作者意图(the author’s purpose)、主要观点(major ideas)、佐证细节(supporting details)、辅助材料(aids)和专业词汇(vocabulary)。这五个要素的内容和解释,具体可见下表.

在初级阶段,老师要让孩子找出科普(non-fiction)读物的五个要素,尤其是,让学生了解到这种读物/文章的语言的不同。

    老师可以应用的活动:归类。这个活动可以帮学生熟悉科普类文章的要素,同时又复习了生词。活动的过程是这样的,老师将所学读物中的词汇分为五组:作者意图、主要观点、佐证细节、辅助材料、专业词汇。在阅读后,请学生把词汇对号入座,并对此展开讨论。

科普(non-fiction)读物的结构

    基本的知识性文章一般有五种结构:列举(list)、时间顺序(time order)、类比与比较(compare and contrast)、因与果(cause and effect)、问与答(question and answer)。文章结构反映了作者有组织的表现文章的主要观点和细节,而文章的结构是有据可循的,下面表2就解释了这几种文章结构,并列出了标志性文字和例子。老师可以在课堂分析和讨论中借鉴。


 列举是最简单的文章结构,这种结构将主要观点、事件甚至是细节一一列举,这种列举没有特别的顺序。比方说超市的购物单:你扔在购物车里的东西的顺序,不需要与结帐时一致。在这种类型的文章结构里,主要观点和内容细节甚至不需要按既定的顺序来讲授和复述。

    时间顺序的结构依据时间来列出主要观点和细节内容。

    类比与比较的结构描述了概念的相似或不同。

    因与果的结构的文章中,支撑观点的细节给出了一个事件的原因,或者是这个事件的结果。

    在问与答的结构中,主要的观点放在问题中展现,支撑观点的细节内容里则包含着答案。

    老师可以应用“制作关系图“的活动来学习文章结构, 老师跟学生一起,制作一张关于这篇读物/文章的关系图。比如:在Rosie, a Visiting Dog’s Story,这本记录城市志愿者形象的书,可以用来作为时间顺序的关系图制作的例子。在这个活动里,老师带孩子在地图中按顺序列出了几个主要观点:幼犬时期、训练时期和拜访客户。在对这几个观点充分讨论后,学生们回到文章中,寻找相关的细节来支持这些观点。比如说:在训练中,Rosie参加了ASPCA的培训项目。

总结

    大部分老师都会同意,学生对陈述性文章更熟悉、读起来更舒服,但是对说明性文章就不行,研究者也证明了,学生阅读说明性文章困难更多。尽管这些书的内容也同样有趣。 除却多种原因,对于外语学习者,繁多的陌生词汇和文章中隐藏的结构是学习的拦路虎。研究证明,对文章结构明确的指导是可以帮助学生熟悉这种学术语言和表达方式的。而成功的了解科普类文章(non-fiction),有助于外语学习者更有效的提高外语的阅读和写作能力,也更容易在未来的学习中获得成功的体验。



就要阅读网 MinMax-91Reading
MinMax 是中国中小学生英文原版书分级与进阶测评标准的制定者,阅读一体化解决方案的提供者。
91Reading 是北京美锐美思教育咨询有限公司旗下线上业务站点。
在这里,拥有国内品种齐全、数量众多的英文绘本与各类书籍;
在这里,拥有由专业人员组成的导师团队,指导你如何进行阅读;
在这里,有详尽贴心实用的英文阅读方法及科学的阅读力进阶测试;
来 91Reading——我们尽最大的努力,提供更多、更优良的英文原版读物,让您享受到阅读带来的乐趣和帮助! View More
联系方式
  • 公司: 北京美锐美思教育咨询有限公司

  • 地址: 北京市朝阳区北辰西路北辰世纪中心 A 座

  • 电话: 010-86487313

  • 邮件: admin@91reading.cc

  • 工作时间: 周一至周五:9:30 - 19:30